Где взять 12 вольт в домашних условиях?
Как получить 12 Вольт?
В современных бытовых сетях огромное количество приборов и устройств питаются от пониженного напряжения. Как правило, это слаботочные приборы, в цепи питания которых используется 12 Вольт: газовые нагреватели, ручной электроинструмент, переносные и стационарные светильники, детские игрушки и многое другое.
Из-за широкого применения обыватели пытаются организовать питание для таких приборов самостоятельно, поэтому в данной статье мы рассмотрим, как получить 12 Вольт различными способами.
Получаем 12 Вольт из 220
Профессия 21 века. Курсы по ремонту и сервисному обслуживанию бытовой техники
Нажмите на кнопку «Записаться на курсы», пройдите обучение и получите востребованную профессию с высоким доходом всего за 2 месяца!
Наши 7 ключевых преимуществ:
1) Гарантированное трудоустройство.
2) Обучение по востребованной специальности в сфере ремонта бытовой техники под руководством опытных практикующих мастеров и квалифицированных преподавателей и методистов в данной сфере.
3) Стаж преподавателей более 10 лет.
4) Собственная обучающая платформа на базе самых крупных Сервисных Центров по ремонту бытовой техники.
5) При прохождении одного курса второй можно пройти бесплатно.
6) Учим правильно взаимодействовать с клиентами (Как правильно общаться с клиентами, работать с возражениями, как взаимодействовать со сложными клиентами и обучим более профессиональному выполнению заказов)
7) Гибкий график обучения.
Наиболее доступным источником питания с практически неограниченным ресурсом мощности является бытовая сеть переменного напряжения 220 Вольт. Все что нужно для получения 12 Вольт – понизить, а при необходимости, и преобразовать имеющуюся электрическую величину в постоянную.
Для этого можно использовать один из нескольких способов:
- с использованием трансформатора для понижения и диодного моста для дальнейшего выпрямления;
- при помощи гасящего конденсатора;
- без трансформатора – с применением резистора или полупроводникового устройства.
Теперь рассмотрим каждый из способов более детально.
Способ без трансформатора
В случае отсутствия трансформатора, который мог бы понизить напряжение сети до 12 Вольт, обойтись можно и обычным резистором. Дело в том, что падение напряжения на резисторе, подключенном последовательно нагрузке в 208 Вольт обеспечит 12 Вольт на нужном устройстве, при условии, что в сети 220 Вольт.
Если напряжение сети значительно отличается, то универсальная формула для расчета величины дополнительного резистора будет выглядеть следующим образом:
- R1 – сопротивление дополнительного резистора;
- RН – сопротивление нагрузки;
- I – ток в цепи резистора и нагрузки (можно брать паспортное значение);
- UC – напряжение в сети.
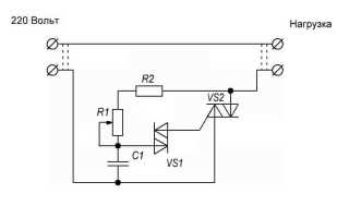
Такой способ, чтобы получить 12 Вольт нельзя назвать оправданным, так как падение напряжения на резисторе будет приводить к расходу мощности и дополнительным затратам электроэнергии. Поэтому еще одним вариантом для понижения уровня напряжения является использование тиристорного или симисторного регулирования. Пример такой схемы приведен на рисунке ниже:
Понижение напряжения при помощи симистора
Здесь токоограничивающая цепочка конденсатором C1 резисторами R1 и R2, которые определяют время заряда емкости и подачи импульса через динистор VS1 на управляющий электрод симистора VS2. Это классический вариант управления величиной выходного напряжения, который часто применяется в диммерах.
Использование гасящего конденсатора
Помимо вышеприведенных методов чтобы получить 12 Вольт можно использовать схему с гасящим конденсатором.
Понижение напряжения с помощью гасящего конденсатора
На рисунке выше приведен пример с двумя гасящими конденсаторами C1 и C2, здесь обе емкости предназначены для снижения переменного напряжения, поступающего от сети. Время на заряд конденсатора существенно сокращает длительность полупериода, подаваемого на мост VD1. Далее электрическая величина передается через стабилизирующие резистор R3, конденсаторы C3 и C6 к линейному преобразователю D1. Затем от преобразователя через конденсаторы C4 и C5 напряжение подается к питаемому устройству.
Схема с трансформатором
Наиболее распространенным вариантом понижения сетевого напряжения, чтобы получить 12 Вольт, является использование трансформатора. Для этого используется специальная электрическая машина с соответствующими параметрами по входному и выходному напряжению.
Понижение напряжения с использованием трансформатора
Как видите, на высокую сторону обмоток трансформатора подается напряжение сети 220 Вольт. Далее, пониженное напряжение поочередно подается полуволнами на входные клеммы диодного моста VD1 — VD4. От диодного моста постоянное напряжение подается к нагрузке через фильтрующий конденсатор C.
Это наиболее простой вариант схемы с понижающим трансформатором, но при необходимости постоянного использования устройство можно дополнить функциональными элементами – переменным резистором или стабилизатором.
12 Вольт из 24 или другого повышенного постоянного напряжения
Помимо этого существуют ситуации, когда вместо сетевого напряжения 220 Вольт у вас имеется постоянное напряжение большего номинала, к примеру, 24 Вольт. Подобная ситуация может возникнуть, когда автомобилисты хотят заменить автомобильный аккумулятор более мощным от грузовика или автобуса.
Для этой цели может использоваться стабилизирующий элемент на базе того же транзистора, от которого подключается светодиодная лента.
Пример схемы 12В из 24В
Это довольно простая схема, в которой величина выходного тока будет ограничена характеристиками транзистора. Недостатком этого варианта является небольшое снижение напряжения в случае превышения максимального тока для преобразователя. Поэтому в случае недопустимого результата, вместо транзистора можно использовать различные стабилизаторы – линейные или импульсные. Стабилизатор – это более сложное устройство, но схема подключения практически ничем не будет отличаться, так как они продаются единым блоком.
12 Вольт из 5 или другого пониженного постоянного напряжения
Также не будем исключать обратную ситуацию, когда из более низкого уровня напряжения вы можете его повысить, чтобы получить 12 Вольт. Этот пример доступен при наличии 5В в блоке питания персонального компьютера, зарядке для мобильного телефона и от всевозможных переходников и адаптеров под стандартную сеть.
Для повышения постоянных 5 Вольт до уровня 12 Вольт зачастую применяются преобразователи напряжения. В качестве примера мы рассмотрим схему с применением преобразователя на базе микросхемы LM2577. Ее преимущества заключаются в использовании минимального числа компонентов для сборки, также существует несколько моделей со стабильным напряжением на выходе и регулируемый вариант. Единственным существенным недостатком является номинальный электрический ток в 0,8 А.
Пример схемы 12В из 5В
На рисунке выше приведен простой пример, как получить 12 Вольт с помощью микросхемы LM2577. От входных клемм через конденсатор C1 на ввод 5 и 3 микросхемы подается 5 Вольт. Величина на выходе с выводов 4 и 2 микросхемы регулируется соотношением резисторов R2 и R3. Следует отметить, что с практической стороны устройство получается маломощное, поэтому никаких систем принудительного охлаждения или дополнительных радиаторов для нее устанавливать не требуется.
12 Вольт из подручных средств
Несмотря на относительную простоту для электриков, радиолюбителей и людей, хоть немного знакомых с электроникой, всех вышеперечисленных методов, для простого обывателя они могут стать трудноразрешимой задачей, как в плане наличия соответствующих деталей, так и в части понимания электрических процессов. Поэтому здесь мы приведем несколько вариантов, как получить 12 Вольт из подручных средств, которые сегодня можно найти практически в каждом доме.
Такое преобразование можно выполнить из:
- блока питания;
- батареек или аккумуляторов;
- от USB выхода.
Первый вариант – это стандартный блок питания, который дает на выходе 12 Вольт, его используют во многих устройствах, но никаких хитростей, чтобы получить такой уровень электрической величины, здесь нет. Достаточно подключить его к сети 220В и на выходе появится 12. Остальные способы рассмотрим более детально.
Из батареек
Практически в каждом доме или квартире не обходится без пальчиковых, мини-пальчиковых или батареек-таблеток. Они являются неотъемлемой частью нашего обихода, так как без них не идут часы, отказывается работать любой пульт или не едет детская игрушка. Если вы возразите, что каждая из них выдает напряжение всего в 1,5 Вольта, то это вполне поправимая проблема, с точки зрения электротехники.
С точки зрения физики источники ЭДС при последовательном включении дают сумм напряжения на выходе отдельно взятого каждого источника. Поэтому, чтобы получить 12 Вольт из обычных батареек вам необходимо соединить последовательно 8 единиц по 1,5 Вольта. Соответственно, если номинал имеющихся у вас батареек отличается, получить нужную электрическую величину можно путем изменения их количества. Пример такого преобразования приведен на рисунке ниже:
Как получить 12 В из батареек
Из аккумуляторов
Если вы хотите выдавить 12 Вольт из стандартного повербанка, максимум которого колеблется в пределах 5В, то можете воспользоваться одной хитростью, которая доступна за счет команды «быстрая зарядка». Эта функция от смартфона, приводит к значительному повышению электрической величины, с теоретической точки зрения на выходе можно получить до 20 Вольт. Но с подключенной нагрузкой напряжение находиться в пределах 12 Вольт.
А так как вместо гаджета вам нужно запитать совершенно иное устройство, для этой цели, то к повербанку необходимо подключить эмулятор быстрой зарядки, на котором устанавливается соответствующий режим (желательно Quick Charge 2.0, так как 3.0 под силу не всем источникам). Для контроля тех самых 12 Вольт можно использовать тестер, на эмуляторе присутствуют кнопки, которые позволят увеличить или уменьшить напряжение.
Получение 12В из аккумулятора
Из USB
В стандартном разъеме USB величина питающего напряжения составляет всего 5В, но и выход такого типа более чем обычное явление в связи с широким распространением компьютерной техники и других устройств, использующих такой порт для подключения. Для этого вам понадобится блок питания самого компьютера и отходящий USB порт.
Весь фокус будет заключаться в следующем: в блоке питания и так присутствует 12 Вольт, но для его вывода к разъему вам понадобится подключить один из выходов к желтому проводу, который обозначен на рисунке. Вывод зеленого провода, при этом соединяется с одним из черных.
12В из блока питания ПК
Если у вас нет желания использовать USB выход, то 12 Вольт можно брать проводами напрямую к нагрузке. Но от персонального компьютера такой блок обязательно должен отключаться. Следует отметить, что в сравнении с любыми другими вариантами, это достаточно мощный источник, поэтому он потянет и гораздо большую нагрузку.
Видео по теме
Как в автомобиле сделать 220 вольт? (4 проверенных метода)
Добрый день. В сегодняшней записи я расскажу, как в автомобиле сделать 220 вольт. В статье приведены 4 варианта с разной максимальной мощностью и с разным качеством выходного напряжения.
Немного про электрический ток.
В автомобиле применяется постоянный электрический ток с напряжением 12 вольт.
Постоянным называется электрический ток неизменный во времени.
В бытовых электрических розетках применяют переменный электрический ток с напряжением 220 вольт. Переменным называют ток, изменяющийся во времени. В России в быту принята частота тока 50 Герц, а форма напряжения синусоидальная.
Вот небольшое видео для понимания, что такое ‘электрический ток и какой он бывает:
Если из переменного тока легко сделать постоянный нужного напряжения при помощи трансформаторов и выпрямителей, с переменным все сложнее. В розетках синусоида, как правило, близка к идеальной:

После некачественных, дешёвых, преобразователей бывает, что-то такое:


Как видите, графики сильно отличаются. И если ноутбуку, не так принципиально какой формы напряжение подаётся на его блок питания, то электроинструмент типа дрели или вентилятора будет работать с затруднениями.
Договорились, чем дороже преобразователь, чем у него больше и тяжелее трансформатор тем более близкое к синусоиде напряжение он выдает.
При использовании любых преобразователей напряжения не забывайте, что они используют электроэнергию из аккумулятора. При нагрузке всего в 100Вт. Ваш аккумулятор сядет за 6 часов! Не забывайте это. Периодически запускайте двигатель и подзаряжайте батарею, а лучше использовать преобразователи только при работающем двигателе.
Самый дешёвый и простой способ сделать 220 вольт в машине.
Если вы часто путешествуете, или ваша работа связана с оформлением документов в машине, с большой долей вероятности вы сталкивались с необходимостью подключить ноутбук, а возможно и небольшой принтер в машине.
Естественно оба эти устройства требуют 220 вольт переменного тока. В автомобиле, в лучшем случае, есть 12 вольт постоянного.
Хвала китайским производителям, они продают множество автомобильных преобразователей 12v dc — 220v ac.
Все они включаются в прикуриватель, и ограничены по мощности 150 Вт, в лучшем случае! Дело в том, что прикуриватель, как правило, запитан через предохранитель 15-20 ампер и он просто перегорит при подключении мощной нагрузки.
Примеры таких преобразователей:

Это самое дешёвое устройство, заказать его можно тут . В лучшем случае его можно использовать для зарядки нетбука или телефона, его выходная мощность не позволит вам подключить большой ноутбук или электроинструмент.
Если вам необходимо заряжать хороший игровой ноутбук и печатать на струйном принтере имеет смысл приобрести устройство немного дороже:

Как видите, максимальная мощность нагрузки составляет 200-250 Вт (хотя китайцы пишут про 1000). Заказать можно здесь. Этого достаточно для любого ноутбука и струйного принтера. При желании, к такому преобразователю можно подключить ЖК телевизор средней диагонали или музыкальный центр.
Если у вас есть гараж, не подключенный к электрической сети, использование этого преобразователя позволит обеспечить автономное освещение 6тью светодиодными лампами по 20 Вт.
Более мощных преобразователей в прикуриватель не бывает. Все преобразователи, подключаемые в прикуриватель не пригодны для электроинструмента т.к. у них плохая форма синусоиды и недостаточная мощность.
Второй вариант – преобразователи, подключаемые к аккумулятору отдельным проводом.
Мощность этих преобразователей примерно в 3-4 раза выше, чем у устройств для прикуривателя, а качество синусоиды прямо пропорционально цене. Чем дороже устройство, тем качественнее синусоида у него на выходе.
Вот пример дешёвого устройства:

Купить можно здесь.
Вот пример более дорогого устройства:

Купить можно тут.
Производитель утверждает, что синусоида без искажения. Это конечно грубая ложь, но форма синусоиды у этого преобразователя позволит вам подключить к нему маломощный электроинструмент типа дрели или лобзика. Хоть производитель и указывает пиковую мощность в 4 кВт, чайник или перфоратор я бы не рискнул подключать к автомобильному аккумулятору. И дело тут не в качестве преобразователя, а в ёмкости автомобильного аккумулятора.
Как сделать максимально качественную синусоиду?
Вариант третий — переделка источника бесперебойного питания. Если поискать по Авито, в продаже есть множество источников бесперебойного питания для компьютеров. Продаются они, как правило, с дохлыми аккумуляторами и стоят недорого. 500-1000 рублей.

Переделать такой бесперебойник для использования в автомобиле очень просто.
Удлинняем клеммы от аккумулятора медным проводом сечением не меньше 4мм, на концы устанавливаем крокодилы. Красная подключается к +, синяя/черная к минусу.
А на корпус, в районе где у ИБП был расположен аккумулятор устанавливаем обычные электрические розетки.
За место старого аккумулятора желательно установить кулеры для охлаждения силовых транзисторов. если радиатор у них хлипкий, можно его увеличить.
Вот видео с доработкой бесперебойника:
Вот так у нас получилось переделать компьютерный бесперебойник для использования в автомобиле. К бесперебойнику можно долговременно подключать от 300 до 700 Вт нагрузки в зависимости от его мощности.
Это, на наш взгляд, самый оптимальный вариант сделать 220 вольт в автомобиле. Общие затраты не превышают 2000 рублей, а качество синусоиды на высоте.
Самый мощный вариант.
Если вы используете автомобиль как передвижную мастерскую, например как мобильный шиномонтаж, у вас есть потребность в мощном источнике напряжения и никакие преобразователи вам не помогут…..
В таком случае единственный вариант — установка в автомобиль бензинового или дизельного генератора требуемой мощности.

Дизельные генераторы хоть и дороже при покупке, окупаются при эксплуатации за счёт меньшего расхода топлива, а вообще целесообразно ставить бензиновый генератор, если ваша машина работает на бензине, а дизельный, если на дизеле. Т.к. в случае чего у вас будет запас топлива и возможность перелить топливо из бака.
Заключение.
На этом у меня сегодня все. Я надеюсь, что статья была вам полезна и полностью ответила на вопрос как сделать 220 вольт в автомобиле.
Если у вас остались вопросы, или если вы хотите дополнить, статью пишите комментарии.
Как получить 12 Вольт из 5, 24, 220 Вольт
Напряжение 12 Вольт используется для питания большого количества электроприборов: приемники и магнитолы, усилители, ноутбуки, шуруповерты, светодиодные ленты и прочее. Часто они работают от аккумуляторов или от блоков питания, но когда те или другие выходят из строя перед пользователем возникает вопрос: «Как получить 12 Вольт переменного тока»? Об этом мы расскажем далее, предоставив обзор наиболее рациональных способов.
Получаем 12 Вольт из 220
Наиболее часто стоит задача получить 12 вольт из бытовой электросети 220В. Это можно сделать несколькими способами:
- Понизить напряжение без трансформатора.
- Использовать сетевой трансформатор 50 Гц.
- Использовать импульсный блок питания, возможно в паре с импульсным или линейным преобразователем.
Понижение напряжения без трансформатора
Преобразовать напряжение из 220 Вольт в 12 без трансформатора можно 3-мя способами:
- Понизить напряжение с помощью балластного конденсатора. Универсальный способ используется для питания маломощной электроники, например светодиодных ламп, и для заряда небольших аккумуляторов, как в фонариках. Недостатком является низкий косинус Фи у схемы и невысокая надежность, но это не мешает её повсеместно использовать в дешевых электроприборах.
- Понизить напряжение (ограничить ток) с помощью резистора. Способ не очень хороший, но имеет право на существование, подойдет, чтобы запитать какую-то очень слабую нагрузку, типа светодиода. Его основной недостаток – это выделение большого количества активной мощности в виде тепла на резисторе.
- Использовать автотрансформатор или дроссель с подобной логикой намотки.
Гасящий конденсатор
Прежде чем приступить к рассмотрению этой схемы предварительно стоит сказать об условиях, которые вы должны соблюдать:
- Блок питания не универсальный, поэтому его рассчитывают и используют только для работы с одним заведомо известным прибором.
- Все внешние элементы блока питания, например регуляторы, если вы будете использовать дополнительные компоненты для схемы, должны быть изолированы, а на металлических ручках потенциометров надеты пластиковые колпачки. Не касайтесь платы блока питания и проводов для подключения выходного напряжения, если к ним не подключена нагрузка или если в схеме не установлен стабилитрон или стабилизатор для низкого постоянного напряжения.
Тем не менее, такая схема вряд ли вас убьёт, но удар электрическим током получить можно.
Схема изображена на рисунке ниже:

R1 – нужен для разрядки гасящего конденсатора, C1 – основной элемент, гасящий конденсатор, R2 – ограничивает токи при включении схемы, VD1 – диодный мост, VD2 – стабилитрон на нужное напряжение, для 12 вольт подойдут: Д814Д, КС207В, 1N4742A. Можно использовать и линейный преобразователь.

Или усиленный вариант первой схемы:

Номинал гасящего конденсатора рассчитывают по формуле:
С(мкФ) = 3200*I(нагрузки)/√(Uвход²-Uвыход²)
С(мкФ) = 3200*I(нагрузки)/√Uвход
Но можно и воспользоваться калькуляторами, они есть в онлайн или в виде программы для ПК, например как вариант от Гончарука Вадима, можете поискать в интернете.
Конденсаторы должны быть такими – пленочными:


Остальные перечисленные способы рассматривать не имеет смысла, т.к. понижение напряжения с 220 до 12 Вольт с помощью резистора не эффективно ввиду большого тепловыделения (размеры и мощность резистора будут соответствующие), а мотать дроссель с отводом от определенного витка чтобы получить 12 вольт нецелесообразно ввиду трудозатрат и габаритов.
Блок питания на сетевом трансформаторе
Классическая и надежная схема, идеально подходит для питания усилителей звука, например колонок и магнитол. При условии установки нормального фильтрующего конденсатора, который обеспечит требуемый уровень пульсаций.

В дополнение можно установить стабилизатор на 12 вольт, типа КРЕН или L7812 или любой другой для нужного напряжения. Без него выходное напряжение будет изменяться соответственно скачкам напряжения в сети и будет равно:
Uвых=Uвх*Ктр
Ктр – коэффициент трансформации.

Здесь стоит отметить, что выходное напряжение после диодного моста должно быть на 2-3 вольта больше, чем выходное напряжение БП – 12В, но не более 30В, оно ограничено техническими характеристиками стабилизатора, и КПД зависит от разницы напряжений между входом и выходом.
Трансформатор должен выдавать 12-15В переменного тока. Стоит отметить, что выпрямленное и сглаженное напряжение будет в 1,41 раз больше входного. Оно будет близко к амплитудному значению входной синусоиды.
Также хочется добавить схему регулируемого БП на LM317. С его помощью вы можете получить любое напряжение от 1,1 В до величины выпрямленного напряжения с трансформатора.

12 Вольт из 24 Вольт или другого повышенного постоянного напряжения
Чтобы понизить напряжение постоянного тока из 24 Вольт в 12 Вольт можно использовать линейный или импульсный стабилизатор. Такая необходимость может возникнуть, если нужно запитать 12 В нагрузку от бортовой сети автобуса или грузовика напряжением в 24 В. Кроме того вы получите стабилизированное напряжение в сети автомобиля, которое часто изменяется. Даже в авто и мотоциклах с бортовой сетью в 12 В оно достигает 14,7 В при работающем двигателе. Поэтому эту схему можно использовать и для питания светодиодных лент и светодиодов на транспортных средствах.
Схема с линейным стабилизатором упоминалась в предыдущем пункте.

К ней можно подключить нагрузку током до 1-1,5А. Чтобы усилить ток, можно использовать проходной транзистор, но выходное напряжение может немного снизится – на 0,5В.
Подобным образом можно использовать LDO-стабилизаторы, это такие же линейные стабилизаторы напряжения, но с низким падением напряжения, типа AMS-1117-12v.

Или импульсные аналоги типа AMSR-7812Z, AMSR1-7812-NZ.

Схемы подключения аналогичны L7812 и КРЕНкам. Также эти варианты подойдут и для понижения напряжения от блока питания от ноутбука.
Эффективнее использовать импульсные понижающие преобразователи напряжения, например на базе ИМС LM2596. На плате подписаны контактные площадки In (вход +) и (- Out выход) соответственно. В продаже можно найти версию с фиксированным выходным напряжением и с регулируемым, как на фото сверху в правой части вы видите многооборотный потенциометр синего цвета.

12 Вольт из 5 Вольт или другого пониженного напряжения
Вы можете получить 12В из 5В, например, от USB-порта или зарядного устройства для мобильного телефона, также можно использовать и с популярными сейчас литиевыми аккумуляторами с напряжением 3,7-4,2В.
Если речь вести о блоках питания, можно и вмешаться во внутреннюю схему, править источник опорного напряжения, но для этого нужно иметь определенные знания в электронике. Но можно сделать проще и получить 12В с помощью повышающего преобразователя, например на базе ИМС XL6009. В продаже имеются варианты с фиксированным выходом 12В либо регулируемые с регулировкой в диапазоне от 3,2 до 30В. Выходной ток – 3А.

Он продаётся на готовой плате, и на ней есть пометки с назначением выводов – вход и выход. Еще вариант — использовать MT3608 LM2977, повышает до 24В и выдерживает выходной ток до 2А. Также на фото отчетливо видны подписи к контактным площадкам.

Как получить 12В из подручных средств
Самый простой способ получить напряжение 12В – это соединить последовательно 8 пальчиковых батареек по 1,5 В.

Или использовать готовую 12В батарейку с маркировкой 23АЕ или 27А, такие используются в пультах дистанционного управления. В ней внутри подборка из маленьких «таблеток», которые вы видите на фото.

Мы рассмотрели набор вариантов для получения 12В в домашних условиях. Каждый из них имеет свои плюсы и минусы, различную степень эффективности, надежности и КПД. Какой вариант лучше использовать, вы должны выбрать самостоятельно исходя из возможностей и потребностей.
Также стоит отметить, что мы не рассмотрели один из вариантов. Получить 12 вольт можно и от блока питания для компьютера формата ATX. Для его запуска без ПК нужно замкнуть зеленый провод на любой из черных. 12 вольт находятся на желтом проводе. Обычно мощность 12В линии несколько сотен Ватт и ток в десятки Ампер.

Теперь вы знаете, как получить 12 Вольт из 220 или других доступных значений. Напоследок рекомендуем просмотреть полезное видео по теме:
Как получить нестандартное напряжение
Как получить нестандартное напряжение, которое не укладывается в диапазон стандартного?
Стандартное напряжение – это такое напряжение, которое очень часто используется в ваших электронных безделушках. Это напряжение в 1,5 Вольта, 3 Вольта, 5 Вольт, 9 Вольт, 12 Вольт, 24 Вольт и тд. Например, в ваш допотопный МР3 плеер вмещалась одна батарейка в 1,5 Вольта. На пульте дистанционного управления ТВ используются уже две батарейки по 1,5 Вольта, включенные последовательно, значит уже 3 Вольта. В USB разъеме самые крайние контакты с потенциалом в 5 Вольт. Наверное, у всех в детстве была Денди? Чтобы питать Денди нужно было подавать на нее напряжение в 9 Вольт. Ну 12 Вольт используется практически во всех автомобилях. 24 Вольта используется уже в основном в промышленности. Также для этого, условно говоря, стандартного ряда “заточены” различные потребители этого напряжения: лампочки, проигрыватели, усилители и тд.
Но, увы, наш мир не идеален. Иногда просто ну очень надо получить напряжение не из стандартного ряда. Например, 9,6 Вольт. Ну ни так ни сяк… Да, здесь нас выручает Блок питания. Но опять же, если использовать готовый блок питания, то наряду с электронной безделушкой придется таскать и его. Как же решить этот вопрос? Итак, я Вам приведу три варианта:
Регулятор напряжения на LM317T
Сделать в схеме электронной безделушки регулятор напряжения вот по такой схеме (более подробно здесь )
Интегральный стабилизатор и стабилитрон
На Трехвыводных стабилизаторах напряжения построить стабильный источник нестандартного напряжения. Схемы в студию!
Что мы в результате видим? Видим стабилизатор напряжения и стабилитрон, подключенный к среднему выводу стабилизатора. ХХ – это две последние цифры, написанные на стабилизаторе. Там могут быть цифры 05, 09, 12 , 15, 18, 24. Может уже есть даже больше 24. Не знаю, врать не буду. Эти две последние цифры говорят нам о напряжении, которое будет выдавать стабилизатор по классической схеме включения:
Здесь стабилизатор 7805 выдает нам по такой схеме 5 Вольт на выходе. 7812 будет выдавать 12 Вольт, 7815 – 15 Вольт. Более подробно про стабилизаторы можно прочитать здесь.
U стабилитрона – это напряжение стабилизации на стабилитроне. Если мы возьмем стабилитрон с напряжением стабилизации 3 Вольта и стабилизатор напряжение 7805, то на выходе получим 8 Вольт. 8 Вольт – уже нестандартный ряд напряжения ;-). Получается, что подобрав нужный стабилизатор и нужный стабилитрон, можно с легкостью получить очень стабильное напряжение из нестандартного ряда напряжений ;-).
Давайте все это рассмотрим на примере. Так как я просто замеряю напряжение на выводах стабилизатора, поэтому конденсаторы не использую. Если бы я питал нагрузку, тогда бы использовал и конденсаторы. Подопытным кроликом у нас является стабилизатор 7805. Подаем на вход этого стабилизатора 9 Вольт от балды:
Следовательно, на выходе будет 5 Вольт, все таки как-никак стабилизатор 7805.
Теперь берем стабилитрон на Uстабилизации =2,4 Вольта и вставляем его по этой схеме, можно и без конденсаторов, все-таки делаем просто замеры напряжения.
Опа-на, 7,3 Вольта! 5+2,4 Вольта. Работает! Так как у меня стабилитроны не высокоточные (прецизионные), то и напряжение стабилитрона может чуточку различаться от паспортного (напряжение, заявленное производителем). Ну, я думаю, это не беда. 0,1 Вольт для нас погоды не сделают. Как я уже сказал, таким образом можно подобрать любое значение из ряда вон.
Интегральный стабилизатор и диод
Есть также другой подобный способ, но здесь используются диоды. Может быть Вам известно, что падение напряжение на прямом переходе кремниевого диода составляет 0,6-0,7 Вольт, а германиевого диода – 0,3-0,4 Вольта? Именно этим свойством диода и воспользуемся ;-).
Итак, схему в студию!
Собираем по схеме данную конструкцию. Нестабилизированное входное постоянное напряжение также и осталось 9 Вольт. Стабилизатор 7805.
Итак, что на выходе?
Почти 5.7 Вольт ;-), что и требовалось доказать.
Если два диода соединять последовательно, то на каждом из них будет падать напряжение, следовательно, оно будет суммироваться:
На каждом кремниевом диоде падает по 0,7 Вольт, значит, 0,7+0,7=1,4 Вольта. Также и с германиевыми. Можно соединить и три, и четыре диода, тогда нужно суммировать напряжения на каждом. На практике более трех диодов не используют. Диоды можно ставить даже малой мощности, так как в этом случае ток через них все равно будет мал.
Вот такими простыми способами можно получить нестандартное напряжение.
Насколько выгодно освещение дома от 12 Вольт?
Светодиодные фонари являются популярным способом экономии денег в доме. Они работают много циклов-часов, а мягкий свет может гореть до 25 лет. Да, светодиод на самом деле служит четверть века. Большинство светодиодных ламп устроены так, что они могут работать от батареи 12 В – фактически, лампы 12 В могут вызвать короткое замыкание, когда они подключены непосредственно к розетке, которая обычно имеет ток 110 В. Это может быть очень опасно, и поэтому лучшее решение – вместо этого пропустить лампы через реле.
Пошаговая инструкция
Разберём, как сделать такое экономное и эффективное освещение дома своими руками, как соединить все элементы между собой и запустить систему.
Решите, где будет располагаться лампа

Первое, что нужно сделать при подключении светодиодов к аккумулятору, – подумать, куда они будут проложены. Например, для батарей, работающих на высокой стене, должно быть что-то, что выдержит их вес. Если вы не устанавливаете их рядом с аккумулятором 12 В, подготовьтесь к обустройству выступа, коробки или другой опорной поверхности. Если аккумулятор провиснет, это может привести к разрыву соединений.
Найдите ближайшее место, чтобы разместить батарею и выключатель; затем измерьте расстояние между тем, где находятся лампы и где они будут подключены к питанию. Это длина провода, необходимая для подключения светодиодов к источнику питания и её нужно записать, сделав допуск в пару см.
Батареи и выключатели должны быть проверены на наличие неисправностей перед подключением к светодиодной системе домашнего освещения. Это можно сделать, проверив ток с помощью вольтметра, или подключив оба элемента к лампе или рабочему устройству.
Подключите светодиод к батарее
Как только светодиоды будут установлены, проверьте их и найдите провода; отрицательный вывод (или катод) может быть идентифицирован одним или несколькими способами: это более короткий контакт, это сплющенный участок на круглой пластине или внутри светодиода, каждый вывод прикреплен к треугольному узлу; положительный контакт (или анод) присоединен к большему узлу, чем катод. Индикатор функции тестирования диода загорится светодиодом при правильном подключении. Когда он горит, черный измерительный провод будет прикреплен к катоду, а красный измерительный провод будет прикреплен к аноду.
Когда вы уверены, какой контакт к чему идет, самое время припаять провода к 12-вольтовой батарее. Катод уходит в землю – его можно припаять непосредственно к отрицательному порту 12-вольтовой батареи. Анод должен быть подключен к выключателю, который затем подключается к положительному порту батареи.
На этом этапе рекомендуется проверить, работает ли система домашнего освещения.
Проблемы могут включать перегоревший предохранитель или поврежденный светодиод (это легко сделать во время проводки) или слабое соединение где-то между лампами и аккумулятором. Устранение этих проблем является простой задачей, и если система домашнего освещения подключена правильно, не должно быть проблем с ее использованием в обозримом будущем.
Подключение с точки зрения электрики

Базовая схема и рекомендации, которые помогут избежать ошибок и сбоев при подключении:
- Выяснить тип блока питания: если БП внешне похож на сетевой адаптер, то узнать его тип можно по весу. Импульсный блок весит 100-200 г, что в 2-3 раза меньше веса линейного аналога.
- Из маркировки на корпусе узнать тип выходного напряжения (постоянное, переменное);
- Из надписи узнать мощность и максимум тока, который он способен выдать в нагрузку, то есть светодиодам.
- Включить БП в сеть и замерить напряжение на выходе мультиметром, чтобы убедиться в его работоспособности.
- По типу светодиода узнать его номинальный ток, напряжение и потребляемую мощность.
- Сделать вывод о рациональности и совместимости подключения светодиода к имеющемуся БП.
Оставшийся запас мощности позволит адаптеру продолжительно и стабильно работать без перегрузок. Подсоединять светодиоды следует соблюдая полярность, а резистор можно включить в любой части электроцепи. Все контакты устройства должны быть хорошо запаяны и после успешного запуска заизолированы.
